Vés al contingut principal

Configuració de les galetes

Fem servir galetes per assegurar les funcionalitats bàsiques del lloc web i per a millorar la teva experiència en línia. Pots configurar i acceptar l'ús de galetes, i modificar les teves opcions de consentiment en qualsevol moment.

Essencials

Preferències

Analítiques i estadístiques

Màrqueting

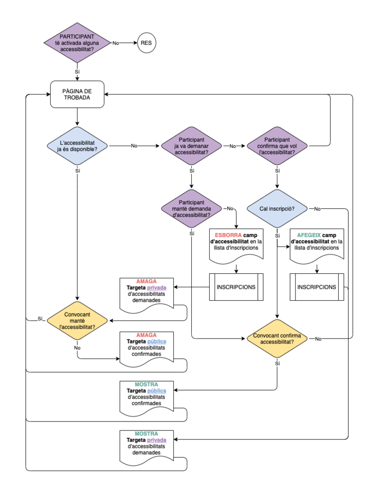
Add accessibility preferences in participant profile

Is your feature request related to a problem?
It's not related to any needed enhancement nor bug on website usability. But it concerns on promoting participation of citizens who belong to functional diversity collective. If participants with some sort of disability had the chance to attend to some meeting, it would be convenient to offer them an easy procedure within they will be able to choose some kind accessibility option that would be needed in order to ensure their participation.

Describe the solution you'd like
It would need two big steps. First step is about developing a specific communication token between Decidim core, components or modules with information stored from participant's preferences related to accessibility options. After that's done, second step would let us to enhance components in order to expand new possible functionalities focused to people with disabilities. Just in case of this specific proposal, in second step I propose to develope an improvement on the meetings component.

For meeting component, when some participant checked in to attending to a meeting, if they previously have some accessibility preference checked also, there would be available a button to be clicked if they want to ask for those marked accessibilities. So, if clicked, meeting component administrator backend would show up the following:

  • On Services section, it would show if there are any asked accessibilities from some user. Administrators could confirm or not if asked accessibilities will be available or not. In case the administration confirms an specific accessibility option, participants would be notified about that and this information would also appear in meeting page.
  • On downloadable participants CSV list of a meeting, there would be an additional column informing asked accessibilities of each participant, if they have clicked the button.

Describe alternatives you've considered
There are two possibilities: On one hand, first step implies changing the core of Dedicidim framework as it's about information structure of each participant. But, on the other hand, maybe it would be nicer to develope an accessibility module as look like as the verification module was implemented, in order to let governements or entities adapt it to disabilities' legal framework.

Additional context
It's a proposal that I consider it would fit to Decidim Social Contract about making accessible the Decidim platform. I have observed that there were some efforts made to fullfill with WAI standards approved by W3C through WCAG2 compliance. But I would like to focus attention to expand accessible digital paticipation space into presential space. Nowadays, citizens with disabilities are used to repeatedly endure personal and particular communication with organitzations to ask for an accessibility option every time they want to participate. Sometimes it's a laborious routine that have a negative impact on political inclusion of this collective. Thereby, the United Nations Convention about Rights of People with Disabilities of 2006 notes about that on articles 9 and 29 about right to political participation and how this right could be ensured thanks to Information and Communication Technologies.

Does this issue could impact on users private data?
This proposal is conceived not to gather nor store any personal data from participants, but to offer to all participants to check accessibility preferences they freely consider they would need wether it's accounted for digital space (Decidim platform) or presential space. It's not telling about "disabilities" in any kind, but about to offer "accessibilities" whose would be unmarked or changed in anytime by participants.

Comentari

Codi QR

Logo oficial de Metadecidim

Add accessibility preferences in participant profile

Codi QR

Confirmar

Si us plau, inicia la sessió

La contrasenya és massa curta.